2023高考报名今日开始

大众网·海报新闻 2022-11-09

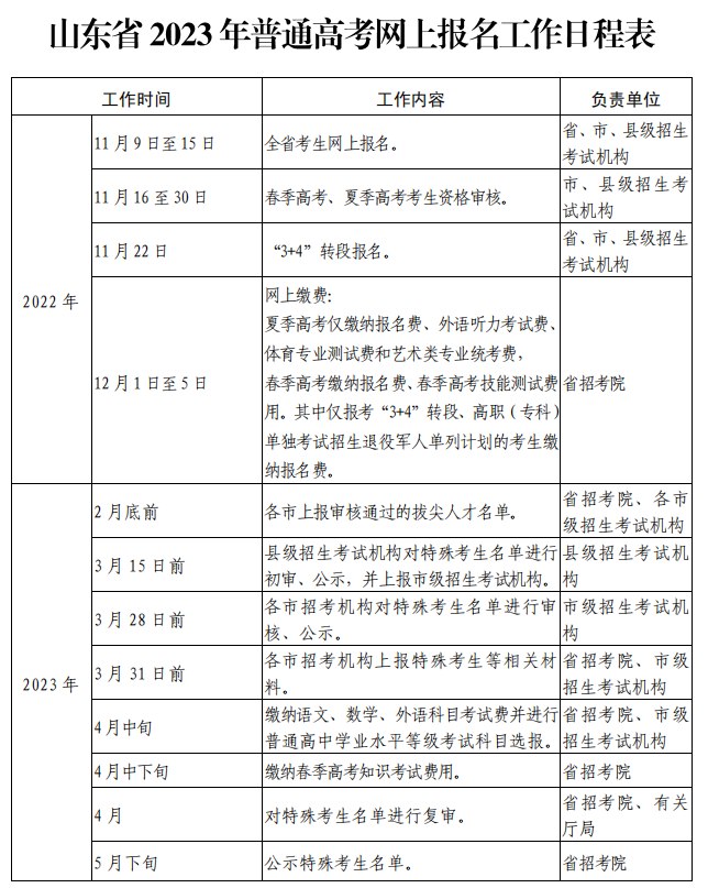
山东省高考报名自今日(2022年11月9日)开始进行。2023年高考报名分为网上填报信息、网上资格审核、网上确认并缴费等3个阶段。


报名网址:https://wsbm.sdzk.cn/

图片


(一)春季高考。
填报信息:2022年11月9日至15日(每天9:00—18:00)。报考“3+4”转段考生及“3+4”转段兼报春季高考考生的填报时间为2022年11月22日。
资格审核:2022年11月16日至30日。
确认缴费:2022年12月1日至5日(每天9:00—18:00),缴纳报名费、春季高考技能测试费用。2023年4月中下旬缴纳春季高考知识考试费用,具体时间另行通知。

(二)夏季高考。
填报信息:2022年11月9日至15日(每天9:00—18:00)。
资格审核:2022年11月16日至30日。
确认缴费:2022年12月1日至5日(每天9:00—18:00),缴纳报名费、外语听力考试费、体育专业测试费和艺术类专业统考费,其他考试费在等级考试科目选报时一并缴纳,时间另行通知。



图片

来源:大众网·海报新闻


阅读:0

消息